新闻资讯

您的位置: 首页 新闻资讯 详情

2021年全球及中国动力电池行业竞争格局与市场份额分析龙头企业地位不断加强

发布时间:2021-05-18 浏览:781 来源:东方财富网
近年来,带新能源汽车和电动单车发展的额带动下,我国动力电池市场规模高速增长。无论是国内还是国外,动力电池行业集中度都出现了不断提升的趋势,行业龙头在技术研发、规模、成本、客户等方面都有比较明显的优势,抗风险能力强,其地位难以撼动。


高壁垒形成明显龙头优势
动力锂电池行业在技术、品牌、规模和资金方面有较高的进入壁垒,使得行业龙头优势明显。

——技术壁垒。动力电池行业具有较高的技术壁垒。动力电池的发展需要长期的技术积累,从电动汽车的试点运行过程中积累的经验对生产和设计电池及电池组系统具有极其重要的指导作用。新进入企业通过自主研发实现关键技术的突破和成熟应用均需要较长的时间积累。

其中,材料、电芯、模组、电池包、电池管理系统的研发和生产均有较高的技术要求,如没有相应核心技术,电池生产企业将很难生产出有竞争优势的产品。

同时,出于成本和安全性的考虑,国内中短期内乘用车市场有向磷酸铁锂转向的趋势,海外还是以高镍三元电池为主要技术路线,未来较长时期内两种技术路线将维持共存;电池的技术迭代较快,意味着需要不断地投入研发才能保持技术的领先性和前瞻性,中小企业在技术研发和资金方面存在劣势,龙头的先发优势有望长期维持。

——品牌壁垒。动力电池行业具有较高的品牌壁垒。一方面,锂离子电池产品的安全性、稳定性、一致性、快速响应能力等因素是客户选择生产厂商的主要依据,产品得到市场检验和得到客户认可通常需要较长时间。锂离子电池厂商具备较强的综合实力和良好的品牌效应,才能获取客户的信任。

另一方面,整车企业多采用向合格供应商定点采购的模式,通过对供应商的认证与评估,确定其生产设备、工艺流程、管理能力、产品品质等都能够达到要求后,才会与之建立定点的供应关系。

动力电池系统作为汽车重要部件之一,在一款车型的生命周期内需持续供货,整车企业一般不会轻易更换电池供应商。因此,锂离子电池企业的品牌对能否进入整车企业供应链具有较强影响,客户粘性强。

——规模壁垒。动力电池行业具有较高的规模壁垒,其生产具有规模经济的特点,生产规模较大、资金雄厚的企业在原材料采购和生产运营方面具有相当的规模优势。同时,动力电池的研发需要不断投入,只有规模化企业才能持续保持领先地位。

国家通过颁布《汽车动力电池行业规范条件》(征求意见稿),从政策层面对动力电池的生产规模提出更高的要求:锂离子动力电池单体企业年产能力不低于80亿瓦时。根据《促进汽车动力电池产业发展行动方案》规划,到2020年,国家鼓励并培育形成产销规模在400亿瓦时以上、具有国际竞争力的龙头企业。国家从政策层面支持和鼓励动力电池企业做大做强。

——资金壁垒。在资本开支方面,1GWh电池产线需要投资3-4亿元,一般需要建设5GWh以上的产能才能达到较好的规模效应,LG化学、三星SDI、SKI、松下、宁德时代、比亚迪等全球主流电池企业的产能规划都已经达到了100GWh以上的规模。
image.png
行业集中度高且不断提升
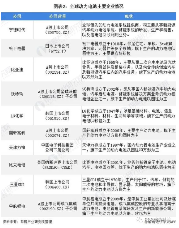
在全球市场上,动力电池主要企业有宁德时代、LG化学、松下电器等。
image.png
2020年在全球动力电池在电动车的装机量方面,宁德时代连续四年夺得了冠军位置,全年装机量达34GWh,同比增长2%。三家韩国动力电池企业分列第二、第五和第六位,从增长率来看增长幅度都较大。
在全球市场上,宁德时代、LG化学等龙头企业在技术研发、规模、成本和客户方面都有明显的竞争优势,近年来,全球市场CR5不断提高,行业龙头优势地位难以撼动。
image.png
从我国动力锂电池行业装机量企业竞争结构来看,宁德时代一家独大。2020年,装机量达到31.79GWh;排在第二的是比亚迪,装机量达到9.48GWh;第三名是LG化学,装机量为4.13GWh。
image.png
我国动力锂电池行业高端产品之间的竞争主要集中在国内仅有的几家企业与国外企业之间,属于垄断竞争格局。随着我国政策对动力锂电池产品提出更高的要求,以及行业资金和技术密集的特点,市场份额将进一步向头部企业集中。
image.png

来源:东方财富网
免责声明:版权归属原作者所有,如涉及作品版权烦请联系我们予以删除!